Product Summary
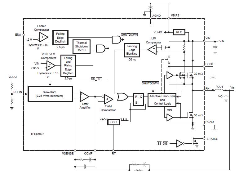
The TPS54672PWPR is a DC/DC regulator. The active bus termination synchronous PWM converter integrates all required active components. The TPS54672PWPR is available in a thermally enhanced 28-pin TSSOP (PWP) PowerPAD package, which eliminates bulky heatsinks.
Parametrics
TPS54672PWPR absolute maximum ratings: (1)Input voltage range, VI VIN, ENA: -0.3 V to 7 V; (2)Input voltage range, VI RT: -0.3 V to 6 V; (3)Input voltage range, VI VSENSE, REFIN: -0.3 V to 4 V; (4)Input voltage range, VI BOOT: -0.3 V to 17 V; (5)Output voltage range, VO VBIAS, COMP, STATUS: -0.3 V to 7 V; (6)Output voltage range, VO PH: -0.3 V to 10 V; (7)Source current, IO PH: Internally Limited; (8)Sink current, IO COMP, VBIAS: 6 mA; (9)Sink current, IS PH: 12 A; (10)Sink current, IS COMP: 6 mA; (11)Sink current, IS STATUS: 10 mA; (12)Voltage differential, AGND to PGND: ±0.6 V; (13)Operating virtual junction temperature range, TJ: -40℃ to 125℃; (14)Storage temperature, Tstg: -65℃ to 150℃; (15)Lead temperature 1,6 mm (1/16 inch) from case for 10 seconds: 300℃.
Features
TPS54672PWPR features: (1)Tracks Externally Applied Reference Voltage; (2)30-mΩ, 12-A Peak MOSFET Switches for High Efficiency at 6-A Continuous Output Source or Sink Current; (3)6% to 90% VIN Output Tracking Range; (4)PWM Frequency Range: Fixed 350 kHz or Adjustable 280 to 700 kHz; (5)Load Protected by Peak Current Limit and Thermal Shutdown; (6)Integrated Solution Reduces Board Area and Component Count.
Diagrams

| Image | Part No | Mfg | Description | ![]() |
Pricing (USD) |
Quantity | ||||||||
|---|---|---|---|---|---|---|---|---|---|---|---|---|---|---|
![]() |
![]() TPS54672PWPR |
![]() Texas Instruments |
![]() DC/DC Switching Regulators 6-A Act Bus Term/DDR DC/DC Converter |
![]() Data Sheet |
![]()
|
|
||||||||
![]() |
![]() TPS54672PWPRG4 |
![]() Texas Instruments |
![]() DC/DC Switching Regulators 6-A Act Bus Term/DDR DC/DC Converter |
![]() Data Sheet |
![]()
|
|
||||||||
(China (Mainland))








