Product Summary
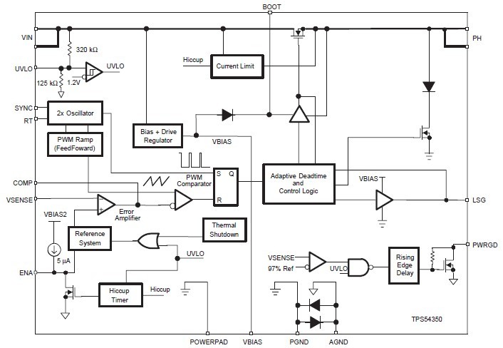
The TPS54350PWPR is a medium output current synchronous buck PWM converter with an integrated high side MOSFET and a gate driver for an optional low side external MOSFET. Features include a high performance voltage error amplifier that enables maximum performance under transient conditions and flexibility in choosing the output filter inductors and capacitors. The TPS54350PWPR has an under-voltage-lockout circuit to prevent start-up until the input voltage reaches 4.5 V; an internal slow-start circuit to limit in-rush currents; and a power good output to indicate valid output conditions. The synchronization feature is configurable as either an input or an output for easy 180° out of phase synchronization.
Parametrics
TPS54350PWPR absolute maximum ratings: (1)Input voltage range, VI, VIN: -0.3 V to 21.5 V; (2)Output voltage range, VO, VBIAS: -0.3 to 8.5 V; (3)Source current, IO, PH: Internally Limited (A); LSG (Steady State Current): 10 mA; COMP, VBIAS: 3 mA; (4)Sink current, IS, SYNC: 5 mA; (5)Voltage differential AGND to PGND: ±0.3 V; (6)Operating virtual junction temperature range, TJ: -40℃ to +150℃; (7)Storage temperature, Tstg: -65℃ to +150℃; (8)Lead temperature 1,6 mm (1/16 inch) from case for 10 seconds: 260℃.
Features
TPS54350PWPR features: (1)100 mΩ, 4.5-A Peak MOSFET Switch for High Efficiency at 3-A Continuous Output Current; (2)Uses External Lowside MOSFET or Diode; (3)Output Voltage Adjustable Down to 0.891 V With 1% Accuracy; (4)Synchronizes to External Clock; (5)180 Out of Phase Synchronization; (6)Wide PWM Frequency . Fixed 250 kHz, 500 kHz or Adjustable 250 kHz to 700 kHz; (7)Internal Slow Start; (8)Load Protected by Peak Current Limit and Thermal Shutdown; (9)Adjustable Undervoltage Lockout; (10)16-Pin TSSOP PowerPAD Package.
Diagrams

| Image | Part No | Mfg | Description | ![]() |
Pricing (USD) |
Quantity | ||||||||||||
|---|---|---|---|---|---|---|---|---|---|---|---|---|---|---|---|---|---|---|
![]() |
![]() TPS54350PWPR |
![]() Texas Instruments |
![]() Switching Converters, Regulators & Controllers 4.5 to 20V Inp 3A Step-Down Converter |
![]() Data Sheet |
![]()
|
|
||||||||||||
![]() |
![]() TPS54350PWPRG4 |
![]() Texas Instruments |
![]() Switching Converters, Regulators & Controllers 4.5 to 20V Inp 3A Step-Down Converter |
![]() Data Sheet |
![]()
|
|
||||||||||||
(China (Mainland))








