Product Summary
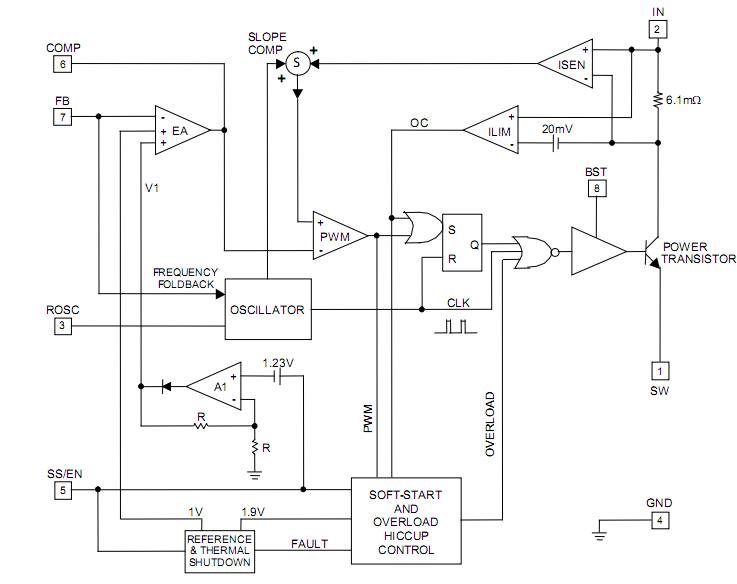
The SC4524ASETRT is a constant frequency peak current-mode step-down switching regulator capable of producing 2A output current from an input ranging from 3V to 28V.
Parametrics
SC4524ASETRT absolute maximum ratings: (1)Supply Voltage:-0.3V to 32V; (2)BST Voltage:42V; (3)BST Voltage above SW:36V; (4)SS Voltage:-0.3V to 3V; (5)FB Voltage:-0.3V to VIN; (6)SW Voltage:-0.6V to VIN; (7)SW Transient Spikes (10ns Duration):-2.5V to VIN +1.5V; (8)Peak IR Refow Temperature:260°C; (9)ESD Protection Level:2000V.
Features
SC4524ASETRT features: (1)Wide input range: 3V to 28V; (2)2A Output Current ; (3)200kHz to 2MHz Programmable Frequency; (4)Precision 1V Feedback Voltage; (5)Peak Current-Mode Control; (6)Cycle-by-Cycle Current Limiting; (7)Hiccup Overload Protection with Frequency Foldback; (8)Soft-Start and Enable; (9)Thermal Shutdown; (10)Thermally Enhanced 8-pin SOIC Package; (11)Fully RoHS and WEEE compliant.
Diagrams

| Image | Part No | Mfg | Description | ![]() |
Pricing (USD) |
Quantity | ||||||||||||
|---|---|---|---|---|---|---|---|---|---|---|---|---|---|---|---|---|---|---|
![]() |
![]() SC4524ASETRT |
![]() |
![]() IC REG BUCK 2A 8SOIC |
![]() Data Sheet |
![]() Negotiable |
|
||||||||||||
| Image | Part No | Mfg | Description | ![]() |
Pricing (USD) |
Quantity | ||||||||||||
![]() |
![]() SC45 |
![]() Altech |
![]() Switch Hardware Screw, M4, 45 mm |
![]() Data Sheet |
![]() Negotiable |
|
||||||||||||
![]() SC4508AMLTRT |
![]() |
![]() IC REG CTRLR BST INV PWM 12-MLPQ |
![]() Data Sheet |
![]()
|
|
|||||||||||||
![]() |
![]() SC450RM1U |
![]() APC |
![]() UPS - Uninterruptible Power Supplies APC Smart-UPS SC 1U Rackmount/Tower |
![]() Data Sheet |
![]() Negotiable |
|
||||||||||||
![]() |
![]() SC4540ULTRT |
![]() |
![]() IC LED DRIVR CONST CURRENT 8MLPD |
![]() Data Sheet |
![]()
|
|
||||||||||||
![]() |
![]() SC4541SKTRT |
![]() |
![]() IC LED DRVR BACKLIGHT SOT23-6 |
![]() Data Sheet |
![]()
|
|
||||||||||||
![]() SC458IMLTRT |
![]() |
![]() IC REG CTRLR PWM 44-MLP |
![]() Data Sheet |
![]()
|
|
|||||||||||||
(China (Mainland))












