Product Summary
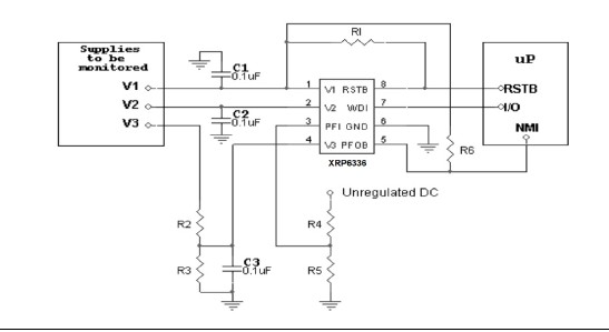
The XRP6336ISCXDATR-F is a triple μpower supervisory circuit, which is a microprocessor reset supervisory circuit with multiple reset voltages. The XRP6336ISCXDATR-F provides low voltage monitoring ability for up-to three supplies with two precision factory-set thresholds. This circuit performs a single function: if any of the input supply voltages drops below its associated threshold, reset outputs are asserted. The XRP6336ISCXDATR-F offers power fail and watchdog functionalities.
Parametrics
XRP6336ISCXDATR-F absolute maximum ratings: (1)Terminal voltage with respect to GND V1, V2: -0.3 ~ 6.0 V; (2)Open-drain RSTB, PFOB: -0.3 ~ 6.0 V; (3)CMOS RST, RSTB: -0.3 ~ V1 + 0.3 V; (4)Input current/output current: 20 mA; (5)Storage temperature: -65 ~ 150℃.
Features
XRP6336ISCXDATR-F features: (1)low operating voltage of 1.6 V; (2)low operating current of 20μA typical; (3)monitors up to 3 supplies simultaneously; (4)adjustable inputs monitor down to 0.5 V; (5)reset asserted down to 0.9 V; (6)4% accuracy over temperature range; (7)power fail input functionality; (8)power fail output function, active low; (9)open drain or CMOS RSTB output; (10)4 reset timeout periods; (11)watch dog input functionality; (12)RoHS compliant lead free 8 pin TSOT package.
Diagrams

| Image | Part No | Mfg | Description | ![]() |
Pricing (USD) |
Quantity | ||||||||||||
|---|---|---|---|---|---|---|---|---|---|---|---|---|---|---|---|---|---|---|
![]() |
![]() XRP6336ISCXDATR-F |
![]() |
![]() IC SUPERVISOR WATCHDOG 8TSOT |
![]() Data Sheet |
![]() Negotiable |
|
||||||||||||
| Image | Part No | Mfg | Description | ![]() |
Pricing (USD) |
Quantity | ||||||||||||
![]() |
![]() XRP6124ES0.5-F |
![]() Exar |
![]() DC/DC Switching Controllers PFET controllers w/ Cnstnt OnTime Cntrl |
![]() Data Sheet |
![]()
|
|
||||||||||||
![]() |
![]() XRP6124ESTR0.5-F |
![]() Exar |
![]() DC/DC Switching Controllers PFET controllers w/ Cnstnt OnTime Cntrl |
![]() Data Sheet |
![]()
|
|
||||||||||||
![]() |
![]() XRP6124HVES0.5-F |
![]() Exar |
![]() DC/DC Switching Controllers PFET controllers w/ Cnstnt OnTime Cntrl |
![]() Data Sheet |
![]()
|
|
||||||||||||
![]() |
![]() XRP6124HVESTR0.5-F |
![]() Exar |
![]() DC/DC Switching Controllers PFET controllers w/ Cnstnt OnTime Cntrl |
![]() Data Sheet |
![]()
|
|
||||||||||||
![]() |
![]() XRP6142EL0-5-F |
![]() Exar |
![]() Switching Converters, Regulators & Controllers Low Volt. Controller with DDR - 500ns |
![]() Data Sheet |
![]()
|
|
||||||||||||
![]() |
![]() XRP6142EL1-0-F |
![]() Exar |
![]() Switching Converters, Regulators & Controllers Low Volt. Controller with DDR - 1000ns |
![]() Data Sheet |
![]()
|
|
||||||||||||
(China (Mainland))









