Product Summary
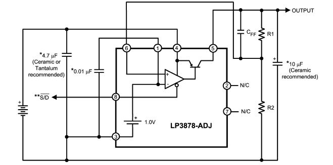
The LP3878MRX-ADJ/NOPB is a Micropower 800mA Low Noise(Ceramic Stable) Adjustable Voltage Regulator for 1V to 5V Applications.
Parametrics
LP3878MRX-ADJ/NOPB absolute maximum ratings: (1)Storage Temperature Range: -65℃ to +150℃; (2)Operating Junction Temperature Range: -40℃ to +125℃; (3)Lead Temperature (Soldering, 5 seconds): 260℃; (4)ESD Rating: 2 kV; (5)Shutdown Pin: 1kV; (6)Input Supply Voltage (Survival): -0.3V to +16V; (7)Input Supply Voltage (Typical Operating): 2.5V to +16V; (8)ADJ Pin: -0.3V to +6V; (9)Output Voltage (Survival): -0.3V to +6V; (10)Input-Output Voltage (Survival): -0.3V to +16V.
Features
LP3878MRX-ADJ/NOPB features: (1)1.0V to 5.5V output; (2)Designed for use with low ESR ceramic capacitors; (3)Very low output noise; (4)8 Lead PSOP and LLP surface mount package; (5)<10 μA quiescent current in shutdown; (6)Low ground pin current at all loads; (7)Over-temperature/over-current protection; (8)-40℃ to +125℃ operating junction temperature range.
Diagrams

| Image | Part No | Mfg | Description | ![]() |
Pricing (USD) |
Quantity | ||||||||||||
|---|---|---|---|---|---|---|---|---|---|---|---|---|---|---|---|---|---|---|
![]() |
![]() LP3878MRX-ADJ/NOPB |
![]() National Semiconductor (TI) |
![]() Low Dropout (LDO) Regulators LOW NOISE SUB- BANDGAP PSOP 8 LD |
![]() Data Sheet |
![]()
|
|
||||||||||||
| Image | Part No | Mfg | Description | ![]() |
Pricing (USD) |
Quantity | ||||||||||||
![]() |
![]() LP38-032W31 |
![]() LedEngin |
![]() LED Light Bulbs Warm White, 3100K 23Deg, 800lm, 85-CRI |
![]() Data Sheet |
![]() Negotiable |
|
||||||||||||
![]() |
![]() LP38-033W31 |
![]() LedEngin |
![]() LED Light Bulbs Warm White 3100K 32Deg 800lm 85-CRI |
![]() Data Sheet |
![]() Negotiable |
|
||||||||||||
![]() |
![]() LP38500-ADJ |
![]() Other |
![]() |
![]() Data Sheet |
![]() Negotiable |
|
||||||||||||
![]() |
![]() LP38500ASD-ADJ/NOPB |
![]() National Semiconductor (TI) |
![]() Low Dropout (LDO) Regulators |
![]() Data Sheet |
![]()
|
|
||||||||||||
![]() |
![]() LP38500ASDX-ADJ/NOPB |
![]() National Semiconductor (TI) |
![]() Low Dropout (LDO) Regulators |
![]() Data Sheet |
![]()
|
|
||||||||||||
![]() |
![]() LP38500ATJ-ADJ/NOPB |
![]() National Semiconductor (TI) |
![]() Low Dropout (LDO) Regulators |
![]() Data Sheet |
![]()
|
|
||||||||||||
(China (Mainland))










